为加强两岸教育合作与交流,增进两岸学子之间的沟通与了解,学校于2015年正式启动了对台本科生短期研修项目,截至目前,我校已成功选派财务管理、人力资源管理、焊接技术与工程、车辆工程、电子与信息工程等专业的12名学生赴台开展研修学习,均取得优异的学习成绩。我校将于2018年春季学期继续选派优秀在校本科学生赴台湾大叶大学进行为期一学期的短期研修学习。现将相关事宜通知如下:
一、合作项目简介
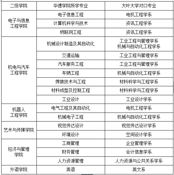
台湾大叶大学短期研修项目是针对我校优秀全日制本科生(大二-三年级)开展的专业学习项目。该项目的研修时间为一学期,研修专业为台湾大叶大学院系中与我校相同或相近的专业,研修课程为台湾大叶大学对应院系当年度开设的课程,研修学分每学期16-25个学分,研修方式将采取随班附读方式,研修结束由台湾大叶大学对研修学生进行考核,我校对学生成绩进行置换。研修学习期间的一切费用(学费、住宿费、日常生活费及其他杂费)由学生承担。
二、合作项目优势
1.该校颁发的研修证明,在中国大陆承认。
2.与台湾学生同课堂同师资学习。
3.领略台湾风情,开拓视野。
4.提供全方位的学生服务和支持。
三、在台学习时间:2018年9月到2019年1月
四、相关费用
1.学费(含管理费):人民币11000元左右(因存在汇差,费用随实际情况稍有浮动)。
2.住宿费:人民币2300-2700元(自选)。
3.保险费:人民币400元左右(含境海外医疗及旅游平安险)。
4.入台证:人民币122元左右。
5.机票费、生活费、旅游观光费、购物费等其他费用根据实际自行支付。
五、申请条件:我校本科在读学生,大二-三年级,所学专业为以下专业之一:

